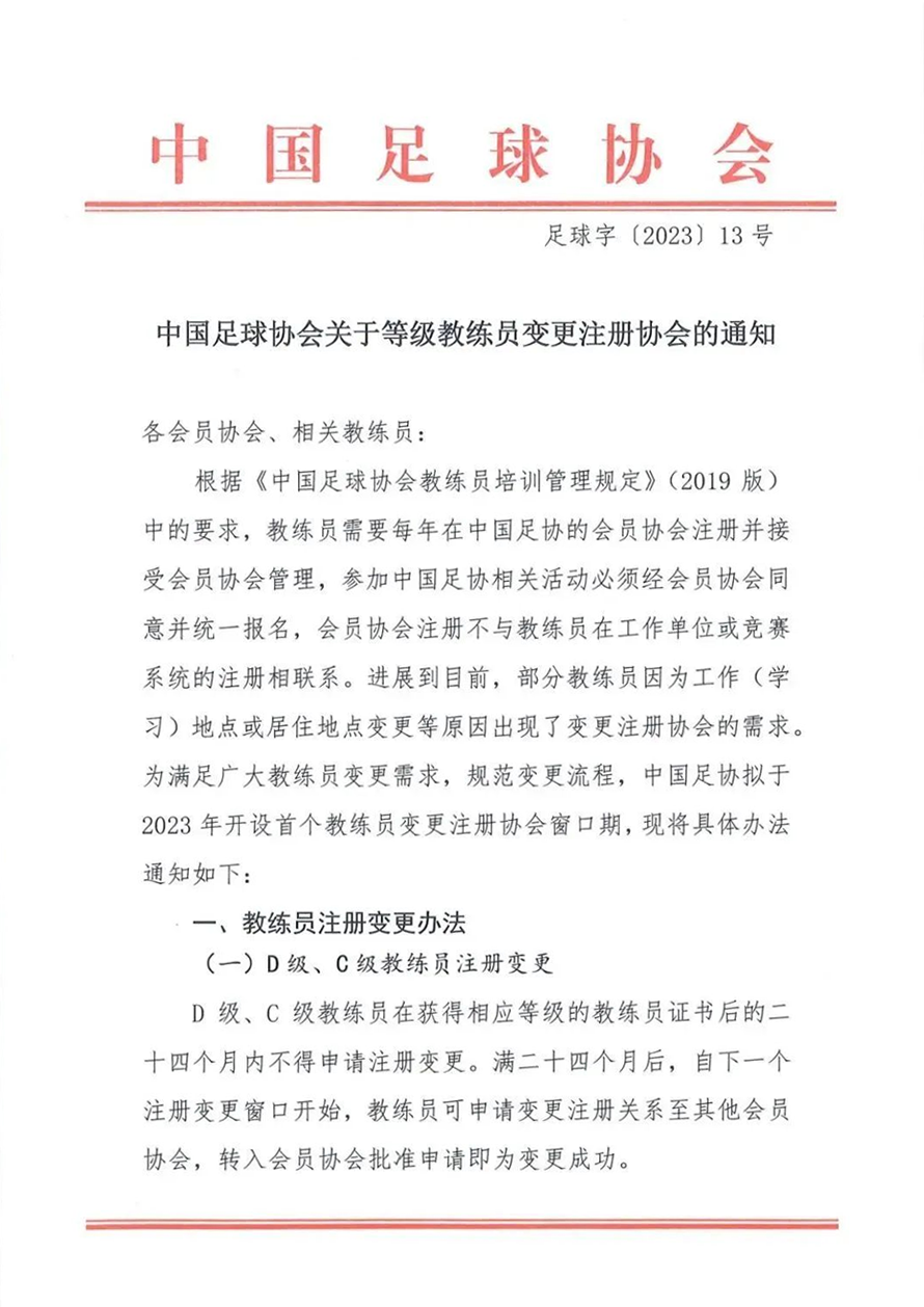
中国足球协会于2023年1月6日发布了《中国足球协会关于等级教练员变更注册协会的通知》(足球字〔2023〕13号),本次为教练员注册变更首个窗口期,开放时间为2023年1月9日至1月31日。请有变更需求的教练员于截止日期前登录中国足协教练员培训管理系统,进入“教练员注册”板块,提出变更申请,提交证明材料。
中国足协教练员培训管理系统链接:http://px.thecfa.cn/login



以上为转发中国足球协会关于等级教练员变更注册协会的通知原文

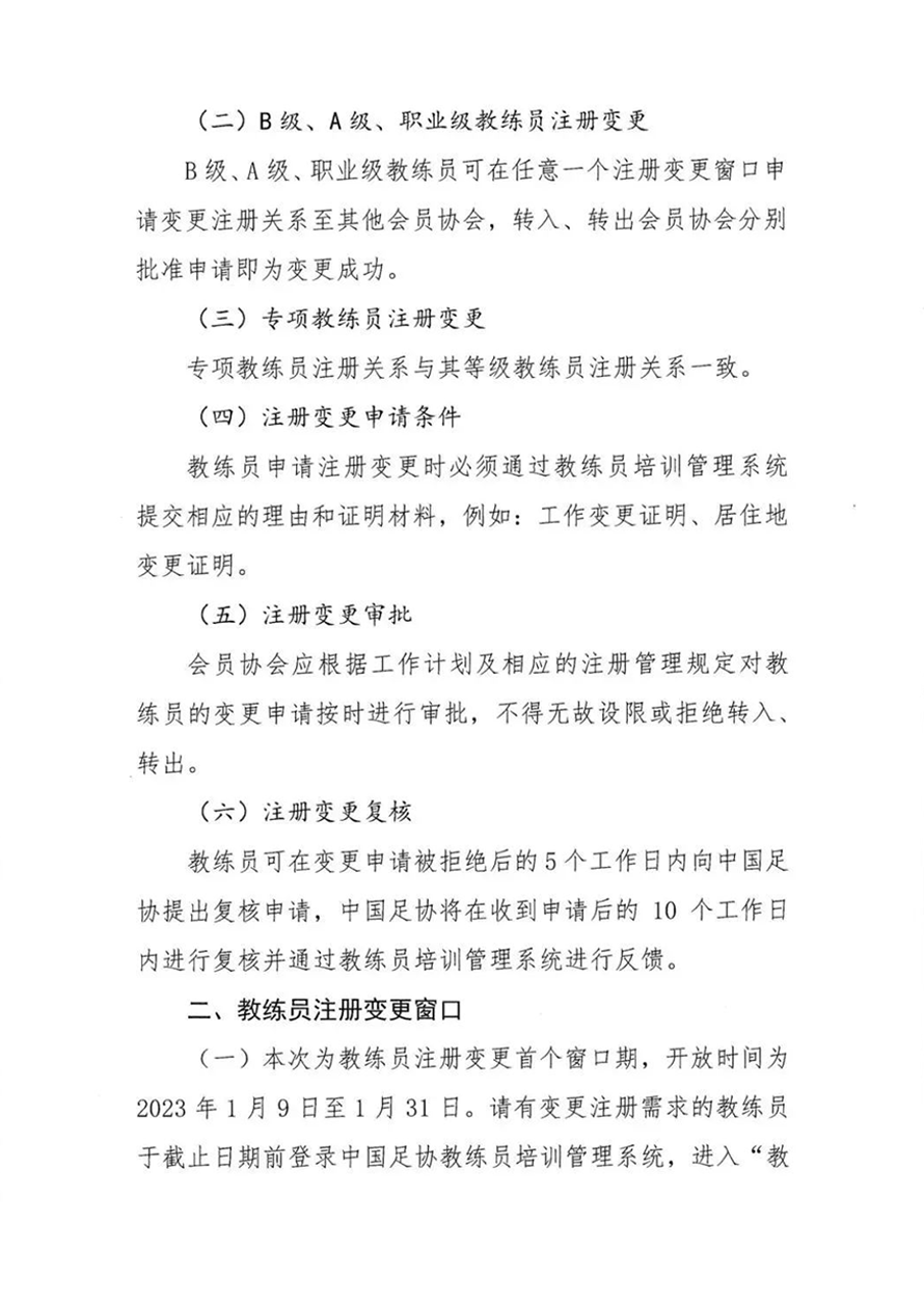
教练员管理系统
教练员综合互动服务平台
------------------●------------------
互联网+足球系统应用
服务企事业单位、足协、教练员、社会大众
-----●-----
教练员互动
教练员注册 | 教练员查询 | 教练员培训
足球培训 | 足球教学 | 教练员就业
-----●-----
已在中国足协教练员培训管理系统完成注册的教练员
可在“教练员管理系统”进行系统注册开展教练员互动
网址如下
www.61hd.net
如您在注册时提示
”已存在的身份证号码“
请输入身份证号码+密码111111登陆即可
注册中遇到问题请查看
“帮助中心”
点击左下角“阅读原文”访问教练员管理系统
----------------------●----------------------
遇到问题请您咨询在线客服
客服工作时间为法定工作日
上午 09:00-12:00
下午 13:30-17:00
①
※ 公众号在线客服 ※
请识别下方二维码关注微信公众号
发送“教练员管理系统+留言”即可
24小时内为您解答
※ 最新动态 ※
